一、PChome 商店街


>


  • 開辦費三萬六 
  • 年費一萬
  • 成交抽 2% ~ 5%
  • 有招商說明會
  • 有免費課程
  • 有物流和金流
  • 常常有活動,你要自砍價格,配合行銷企劃


二、樂天市場



  • 開辦費一萬五
  • 年費三萬六
  • 成交抽 5%
  • 有招商說明會
  • 有免費課程
  • 有物流和金流
  • 有超級點數,可折抵現金

三、Yahoo 超級商城


  • NT$27,000-  NT$51,000
  • 成交抽 3.2% ~ 8%
  • 有招商說明會
  • 有物流和金流

四、郵政商城


  • 開辦費一萬八
  • 保證金一萬
  • 成交抽 2% ~ 7.5%
  • 招商說明會
  • 最多 5000 項商品
  • 有物流和金流
  • 開通設定費24,000
  • 履約保證金10,000
  • 商品刊登數量不限



五、美安夥伴商店



  • 開辦費三到四萬不等
  • 每月維護費不到兩千
  • 內建 WordPress
  • 有免費的課程
  • 有物流和金流

六、91APP 自助開店



首年費用

開店系統月租費 (年約年繳):NT$63,000

開辦費 (繳一次即可):NT$86,900

第二年續約

開店系統月租費 (年約年繳):NT$63,000

系統使用費

有成交才收取

一般商品 5.5%



七、meepShop


  • 月租 2500 ~ 12000
  • 成交抽 0 ~ 3.5%
  • 流量 200G ~ 500G
  • 商品數 100 ~ 無限
  • 可加購功能,月租費另計
  • 有招商說明會
  • 有物流和金流

八、SHOPLINE



九、QDM


  • 月租 0 ~ 5000 元
  • 成交抽 0 ~ 5%
  • 商品數 25 ~ 無限
  • 有物流和金流

十、Yahoo 拍賣


  • 免開辦費
  • 免年費
  • 免刊登費
  • 成交抽 1.49% ~ 4%
  • 每張圖片費用1元
  • 設定底價5元
  • 升級店鋪每月九百九
  • 其他廣告功能,另外收費
  • 有免費的課程
  • 有金流,物流自己想辦法



十一、露天拍賣


  • 免開辦費
  • 免年費
  • 免刊登費
  • 成交抽 2%
  • 其他廣告功能,另外收費
  • 有免費的課程
  • 有金流,物流自己想辦法

十二、愛合購商店街


  • 300-1000/月
  • 成交抽 3-5%
  • 其他廣告功能,另外收費


開店123

每年8000-65萬元



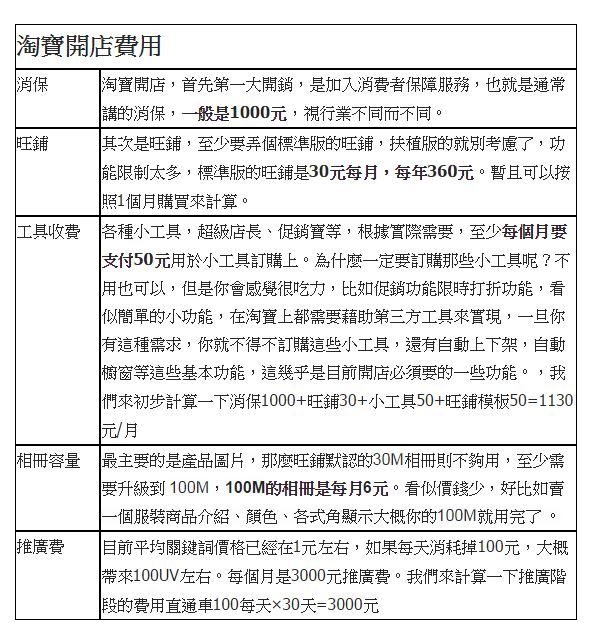
滔寶開店費用







我們把前幾個階段的費用合算一下1130+6+3000= 4136元,這是第一個月開店成本。

第二個月的成本是3136。前兩個月成本之和為 4136+3136=7272,等於每年就要花費3萬~4萬!

報名說明會
加入趣買團隊